How EVALYNK works
Smart logic. Verified data. Digital assurance that works.
Overview
EVALYNK transforms the way verification is conducted.
From product carbon footprints to organization-wide GHG inventories, our services are built on logic, transparency, and standard alignment, not assumptions.
We provide a unified digital framework for Verification & Validation (V&V) according to ISO 14064-3, ISO 14067, and ISO 17029.
From individual document checks to full organizational readiness assessments, our services are built on logic, traceability, and automation.What we verify
GHG Inventory Verification
Independent verification of organizational greenhouse gas emissions in Scopes 1, 2 and 3.
Verification Statement issued under ISO 14064-3.
Clear evidence review, recalculation checks and plausibility assessment.
Product Carbon Footprint Validation
Validation of product-level life-cycle GHG data according to ISO 14067.
Verification of inventory boundaries, emission factors and allocation rules.
Outcome: Validation Report with QR-traceable authenticity.
ESG & Sustainability Data Verification
Verification of ESG, sustainability and CSRD disclosures.
Focus on data accuracy, completeness and consistency.
Outcome: Independent Assurance Statement.
EVALYNK Inside: The Logic Engine
Behind EVALYNK is a powerful logic engine built to validate and verify, step by step.
What makes EVALYNK different?

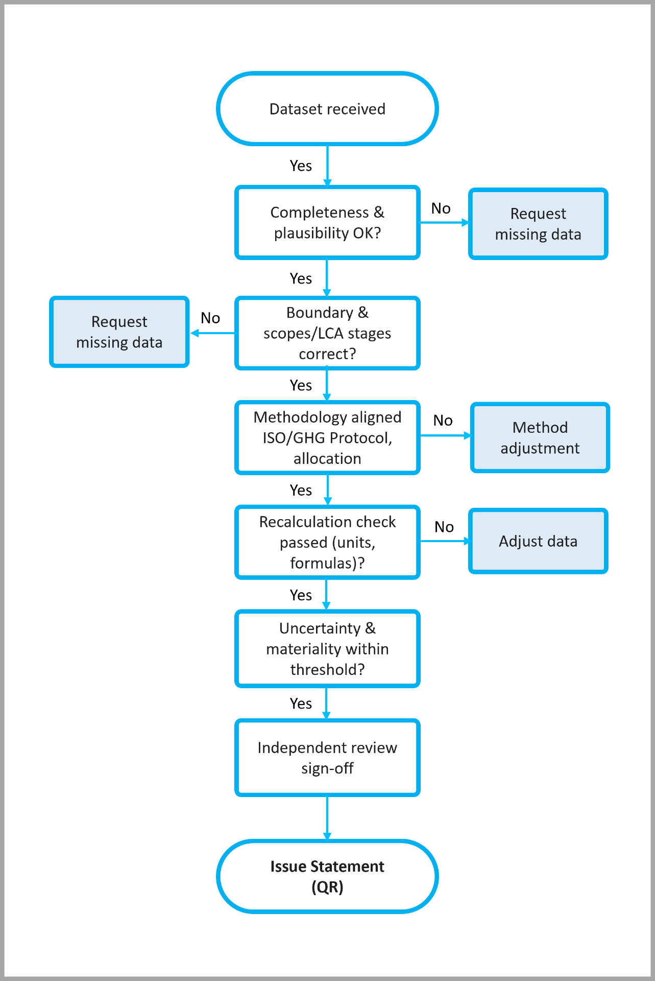
Verification Flow - Logic Tree
Each requirement is verified through structured logic chains with no vague interpretations.

Traceability Graph - Evidence Chain
All conclusions are linked back to evidence, criteria and inputs ensuring full transparency.

AI-Assisted Validation
Our AI layer detects inconsistencies, flags gaps, and supports expert review..

Modular Architecture
EVALYNK adapts to your framework: ISO 14064, ISO 14067, CSRD/ESRS or custom KPIs.
Key Benefits
Transparent decisions - Know exactly why something passed or failed.
Standardized logic - No personal bias, no interpretation drift.
Always verification-ready - Continuous monitoring, not just periodic checks.
Adaptable to your needs - From corporate GHG inventories to product footprints.

